教学科研

教学管理

当前您的位置: 首页 - 教学科研 - 教学管理 - 正文

智弧卫士——智能物联网故障电弧断路装置

来源: 日期:2020-04-10作者: 浏览量:












目录

1        作品概述 1

1.1    作品总体思路1

1.2     创新点2

1.3    技术先进性对比3

1.4     效益分析3

1.4.1   社会效益 3

1.4.2   经济效益 4

1.5     团队成员及分工5

2        作品整体介绍 5

2.1    作品背景5

2.1.1    电气火灾 5

2.1.2   故障电弧 6

2.1.3   故障电弧危害 6

2.1.4   故障电弧类型 7

2.1.5   故障电弧检测 7

2.1.6    电弧故障保护 8

2.2    政策背景9

2.2.1   国家标准 9

2.3    作品组成9

2.3.1   断路器模块 9

2.3.2   物联网云平台 11

2.3.3   一种基于添加节点前奇抽取的抗频谱混叠改进小波变换算

        13

3        创新技术 22

3.1    硬件体积缩小 30%,提升安装适配性 22

3.2    算法消除频谱混叠,提高识别精准度 22

3.3    检测固件自学习,持续提升检测力 22

4        推广试用情况 23

4.1    试用案例一-温州艾科电器科技有限公司 23

4.1.1   机构简介 23

4.1.2   具体试用情况 23


4.2    试用案例二-乐清合照电气有限公司 23

4.2.1   机构简介 23

4.2.2   具体试用情况 23

4.3    试用案例三-乐清合扬电器科技有限公司 24

4.3.1   机构简介 24

4.3.2   具体试用情况 24

4.4    试用案例四-乐清市申红电器有限公司 24

4.4.1   机构简介 24

4.4.2   具体试用情况 24

4.5    试用案例五-杭州盛瓴管理咨询有限责任公司 25

4.5.1   机构简介 25

4.5.2   具体试用情况 25

4.6    产权(拟)转让25

5        附录 27

5.1     附录一 知识产权27

5.1.1   实用新型——一种尼龙外壳断路器用齿轮组支架 27

5.1.2   实用新型——一种传动精度高的断路器驱动机构 28

5.1.3   发明专利———基于小波变换的电弧检测方法及系统 29

5.1.4   实用新型——一种具有自学习功能的 MCU   固件30

5.1.5    实用新型——一种智能物联网故障电弧断路装置物联网云

平台       31

5.1.6   实用新型——一种可持续收集故障电弧波形特征数据云平

        32

5.2     附录二 试用报告33

5.2.1   温州艾科电器科技有限公司试用报告 33

5.2.2   乐清合照电器有限公司试用报告 34

5.2.3   乐清合扬电器科技有限公司试用报告 35

5.2.4   乐清申江电器有限公司试用报告 36

5.2.5   杭州盛瓴管理咨询有限责任公司试用报告 37

5.3     附录三 技术转让意向合同38

5.4     附录四 作品推荐表43

5.4.1   作品推荐表 1 43

5.4.2   作品推荐表 2 44

5.5     附录五 新闻报道45


5.5.1   潮新闻报道 45

5.5.2   中国教育新闻报 46

5.5.3   中国网首发 47


1   作品概述

1.1  作品总体思路

针对现有国内外故障电弧保护断路器以下不足:

1.硬件体积较大,适配性低。现有故障电弧保护断路器硬件体积较大,直接 提升老旧电路改造难度及多方协同难度。老旧项目改造过程中,若故障电弧保护 断路器体积大于原有断路器,将造成改造失败或成本与工程量大大加剧,这将极 大降低故障电弧保护断路器的适配性。

2.智能化程度低,误检率高。现有故障电弧保护断路器判定故障电弧产生后, 自动切断电路,或通过蜂鸣装置提醒用户进行人为干预。整体智能化程度低,用 户无法获取故障电弧实时监测信息。对故障电弧的误检率较高,识别能力较弱且 无法提升。

3.处理算法不强,干扰性大。现有故障电弧检测算法能力较差,对故障电弧 波形数据处理能力较弱,导致监测干扰性增大。

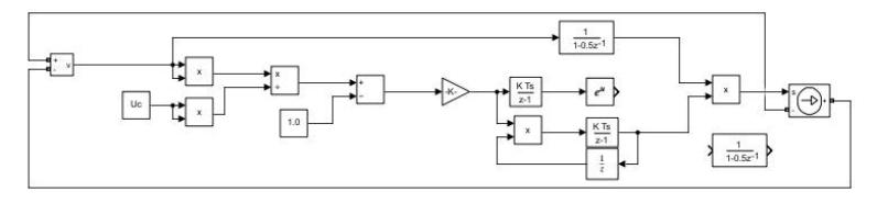
研制智弧卫士——智能物联网故障电弧断路装置,工作机制如图 1- 1所示, ACDC 电源芯片完成集中供电。装置主要分为高性能(微控制单元)MCU 电参量采集模块、断路器模块及物联网云平台 4 部分,实现故障电弧断路器的智 能开合,和故障电弧采集、处理到云端交互、 学习的完整流程。

1- 1  智能物联网故障电弧断路装置工作机制

电参量采集模块主要由传感器和高性能计量芯片组成,传感器实时监测线路 中的故障电弧信号数据,经录波功能完成故障电弧信号波形数据记录,数据经由 高性能计量芯片精确计量,确保准确性后传递给高性能 MCU

高性能 MCU(微控制单元)完成数据处理与分析。MCU 作为核心处理单

1


元,采用一种基于添加节点前奇抽取的抗频谱混叠改进小波变换算法,对采集到 的故障电弧信号波形数据进行实时分析,以检测是否存在故障电弧等火灾隐患。 若检测到并联电弧、串联电弧或接地电弧等恶性电弧,MCU 会立即触发告警, 并将信号传递给断路器模块以执行断路器开合。

物联网云平台通过芯片和 4G 通信模块与MCU 完成数据交互。装置检测到 故障电弧信号,断路器模块执行开合后,MCU 会向云端发送告警信息和故障电 弧波形数据。同时,客户智能终端(如手机 APP)也会收到告警通知,提示用户 及时处理线路故障。

物联网云平台与 MCU 通过 OTA 完成。远程升级断路装置因监测到不可识 别电弧波形信号导致断路器模块执行断开操作。装置录制该电弧波形数据信号, 计算分析后传递到云端。经用户 APP 确认为非故障电弧信号后,将其记录至云 端数据库并更新。多用户多场景上传各种非故障电弧信号,云端实时更新固件版 本并打包,通过 OTA 完成 MCU 固件升级。升级完成后,智能物联网故障电弧 断路装置将具备识别新电弧类型能力,避免误检各类非故障电弧,降低误检率从 而提高装置稳定性和准确性。

断路器模块主要由电机控制芯片与减速电机组成。电机控制芯片和减速电机 确保故障电弧产生时断路器能够迅速完成开合,或用户通过 APP 远程实现断路 器模块开合。

智能物联网故障电弧断路装置具备在物联网环境下的高效运行和持续学习 能力。通过实时监测、云端交互和自学习机制,能够不断提高对故障电弧的识别 能力,降低误检率,为电气安全提供有力保障。

1.2  创新点

1.硬件体积缩小 30%,提升安装适配性。相比断路器传统结构,智能物联网 故障电弧断路装置独创采用齿轮组支架和高精度断路器驱动机构,使得整体结构 更紧凑、集成度更高,整体断路硬件体积缩小 30%,很好适配装置新电路配电成 套位置安装,且完美契合老旧电路改造提升,无需改变原有配电设施,最低化改 造难度,最小化改造成本。

2.算法消除频谱混叠,提高识别精准度。相比一般故障电弧检测算法,智能 物联网故障电弧断路装置采用一种基于添加节点前奇抽取的抗频谱混叠改进小 波变换算法,大幅度消除频谱混叠现象。有效将故障电弧误识别率从 10%降低至 1%

3.检测固件自学习,持续提升检测力。相比传统故障电弧断路器,智能物联 网故障电弧断路装置依托物联网云平台通过 OTA 升级以实现 MCU  自学习,降 低装置被疑似故障电弧信号干扰概率,减少故障电弧误检。

2


1.3  技术先进性对比

如前所述,现有故障电弧断路器存在硬件体积较大,适配性低;智能化程度 低,误检率高;处理算法不强,干扰性大等问题,而本作品意在解决以上问题。 1- 1对关键功能技术指标进行对比,

相比市场上现有故障电弧断路器,本作品体积缩小30%,提升配电箱、成 套配电装置兼容性,从而大大降低安装、改造的难度与成本;新算法的引入使得 信号误识别率从 10%降低至<1%;智能化物联网平台实现实时监控与远程操 作,完成功能扩展性领先;自学习能力实现持续性、实时性故障电弧检测能力提 升,完成自学习能力突破性。

本作品在民用电路和一般商用电路中的使用,在不增加电路安装、改造成本 前提下,可有效实现故障电弧智能化检测,降低故障电弧信号误识别率,实时持 续提升检测能力,降低误检测概率,对未来社区的探索具有积极意义。

1- 1  功能技术指标比较

指标

传统 AFDD/AFCI

本作品

优势幅度

体积

适配性低、改造难度大

体积缩小 30% 、改造难度小

配电箱、成套配电装 置兼容性提升

故障电弧信 号误识别率

误识别率 10%

误检率<1%

提升 5 倍以上

智能化功能

仅本地报警

物联网实时监控+远程操作

功能扩展性领先

自学习能力

无自学习能力

持续性、实时性故障电弧检 测能力提升

自学习能力突破

1.4  效益分析

1.4.1      社会效益

1.提升公共安全

预防火灾:电气故障电弧是引发电气火灾的主要原因之一(占火灾比例约 30%)。智能物联网故障电弧保护装置可实时检测异常电弧并自动切断电路,显 著降低火灾风险。

减少伤亡:通过避免火灾,直接保护居民生命安全和健康,减少因火灾导致 的伤亡事故。

案例支持:美国消防协会(NFPA)数据显示,加装电弧故障断路器(AFCI 可使住宅电气火灾减少 50%以上。

2.推动智慧城市与智能电网建设

3


物联网集成:通过远程监控和数据分析,帮助城市电网实现智能化管理,优 化能源分配。

应急响应:故障信息实时上传至云端平台,消防部门可快速定位隐患位置, 缩短救援时间。

3.减轻社会资源压力

减少消防负担:降低火灾发生率可减少消防部门出警次数,节约公共财政支 出。

降低医疗负担:因火灾导致的烧伤、吸入性损伤等医疗救治需求减少。

促进节能减排:通过及时发现和解决电路中的异常,避免因电弧故障导致的 电能损耗和设备发热,有助于实现节能减排的目标,推动可持续发展。

4.  促进社会信任与稳定

增强居民安全感:社区和家庭安装智能安全设备,提升公众对居住环境的信 心。

推动技术普及:加速物联网和 AI 技术在民生领域的应用,提升社会整体科 技素养。

助力特殊群体关怀:在独居老人、残障人士等困难家庭中应用,可通过与其 他设备配合,综合研判老人生活状态,如发现异常能及时向社区管理员推送报警 信息,为特殊群体提供更贴心的关怀和安全保障。

提升行业标准:该装置的广泛应用可以促使电气行业提高安全标准和规范, 推动整个行业向更安全、智能的方向发展。

1.4.2      经济效益

1.直接经济收益

降低财产损失:一次中型电气火灾的直接经济损失可达数百万元,智能电弧 断路器可避免此类损失。

以某小区为例,安装设备后年均减少火灾损失约 200 万元。

保险成本下降:建筑物投保火灾险的保费可能因风险降低而下调 10%-20%

2.产业链带动效应

硬件制造:传感器、物联网模块、断路器等硬件需求增长,推动电子制造业 发展。

软件与服务:数据分析平台、运维服务等衍生市场,创造高附加值就业岗位。

3.长期运维成本优化

预防性维护:通过物联网监测设备状态,使运维人员能及时准确地进行隐患 排查治理,减少人工巡检成本和时间成本,提前发现线路老化等问题,避免突发 故障的高额维修费用。

4


节能增效:减少因电气故障导致的能源浪费(如漏电损耗),降低用户电费 支出。

延长设备寿命:对电路进行实时监测和保护,避免因电弧故障等对电气设备 造成的损坏,延长设备的使用寿命,降低设备更换和维修成本。

4.政策与市场激励

政府补贴:部分国家/地区对安装智能安全设备给予税收减免或补贴(如中 国“智慧消防 ”政策)。

市场需求增长:家庭、写字楼、工厂等场景需求旺盛,预计全球电弧断路器

市场规模 2025 年将超 50 亿美元(CAGR 6.5%)。

创造就业机会:从装置的研发、生产、安装到售后服务,都需要大量的专业 人才,从而创造了更多的就业机会,促进了相关产业的发展。

1.5  团队成员及分工

郑熹作为项目负责人,主要负责本作品中故障电弧算法误识别率降低的工 作,以第一发明人与企业联合申请一项发明专利。完成智能物联网故障电弧断路 装置物联网云平台和整体结构体积缩小、整体电路适配工作,以第一发明人的身 份申请了两项实用新型专利。同时负责申报书、文本的撰写与封面设计工作。

沈郡霞主要负责本作品中可持续收集故障电弧波形特征数据云平台的设计、 制作与调试工作,以第一发明人申请一项实用新型专利。同时负责文本撰写与封 面的设计工作。

施博主要负责本作品中自学习功能的 MCU 固件设计、加工与调试工作, 第一发明人申请一项实用新型专利。同时负责文本内文献资料来源的收集整合工 作。

卫骁睿主要负责本作品中的文本标题与封面设计。

周豪俊主要负责本作品中的实验数据、试用报告的整理。

张腾博主要负责本作品中的产品实用场景、应用场景,以及在高端设备等场 景的文献检索工作。

2   作品整体介绍

2.1  作品背景

2.1.1      电气火灾

2024 年全年因电气故障引发火灾 29.3 万起,占火灾总数的 32.3%,全年直 接财产损失 77.4 亿元。其中,2024 1-8 月电气火灾共 20.8 万起,占比 31.4% 同比上升 14.4%。原因主要包括短路故障(48%),因线路老化、绝缘破损等引

5


发;过载用电 21%),电器设备激增导致线路超负荷运行;接触不良(15%), 接线松动、触点氧化等引发局部高温;设备老化与质量差(23%),劣质产品及 长期缺乏维护导致隐患积累。

故障电弧是电气装置中发生的破坏的主要原因。

2.1.2      故障电弧

住宅与各类商业建筑领域的用电负载呈现持续上升趋势,增大了用电安全隐 患,增加了电路安全潜在危险,其中故障电弧为最大威胁之一。产生在绝缘介质 中的故障电弧,本质是一种气体放电,其产生过程非常复杂。

2- 1  故障电弧成因

故障电弧引发原因如图 2- 1所示,包括线路老化、非可靠连接、损伤等, 以及电力系统故障,例如环境潮湿、电力系统连接松动等。

2.1.3      故障电弧危害

故障电弧作为电力系统中普遍存在现象之一,其发生常伴随强光、高热和部 分电极材料挥发,易产生各类危害。

1.电气火灾

高温引发电气火灾。故障电弧产生中心温度可达 3000–4000℃。直接熔毁线 路绝缘层或金属导体,引燃周围可燃物。

金属喷溅物引发火灾。故障电弧产生金属喷溅物点燃附近易燃物引发火灾。

6


2.设备线路损坏

导体熔毁与短路。故障电弧高温会导致铜排、铝排或电缆熔毁气化,引发短 路甚至电路设备爆炸。

机械结构破坏。故障电弧产生剧烈振动和压力波使设备固定元件松脱,导致 设备永久性损坏。

变压器冲击。故障电弧可能使变压器绕组变形,引发匝间短路,影响电力系 统稳定性。

3.人员伤亡

高温灼伤与爆炸碎片。故障电弧产生高温灼伤与爆炸碎片,可直接灼伤皮肤, 喷溅的金属碎片。

强光与噪音伤害。故障电弧产生强光与噪音造成视觉听觉甚至脏器损伤。

有毒气体与窒息风险。故障电弧产生毒性气体导致中毒窒息及呼吸道受损。

4.电力系统瘫痪

电网稳定性受损。故障电弧产生电磁脉冲和电流波动干扰敏感电子设备,导 致供电质量下降或区域性停电。

连锁反应。故障电弧波及直流系统,可导致全站设备失电,造成大范围事故。

2.1.4      故障电弧类型

根据类型将故障电弧分点接触和碳化路径两种。端子间接触点生弧断开为点 接触式,绝缘介质被断开端子突破为碳化路径式。碳化路径式故障电弧发生时击 穿电流值很大,因此绝缘介质被完全击穿,且同步伴随碳化导体。根据发生位置 将故障电弧分为串联型和并联型。电路接触不良或接触点松动造成串联型故障电 弧。电路线路与电路电子元器件之间的连接断路导致并联型故障电弧。

2.1.5      故障电弧检测

根据故障电弧的波形信号特点,对电路进行故障电弧监测。故障电弧检测方 法有三种,分别为基于数学模型检测、基于物理现象检测和基于电气特性检测。

因大范围内电压采样无效,实践中电压特征变化应用存在缺点。故障电弧电 流与产生位置无关,因此采用电流测量完成故障检测的方法。信号通常用时域、 频域或两种特征结合进行处理。

因电路电压特征采集存在不足,不仅无法实现精准位置采样,且无法实现大 规模采样。故针对电流信号,采用时域频域特征相结合的模式完成故障电弧检测。

7


2.1.6      电弧故障保护

弧故障保护电器 AFDDArc Fault Detection Device 执行中国国标 GB/T 31143-2014 ,主要用于检测线路中的故障电弧(如串联、并联、接地电弧),过发出信号或配合其他保护电器(如 MCB)切断电路。基于电弧特征(如电流 波形平肩部、高频噪声)识别故障,区分正常操作电弧与危险电弧。

2- 2 AFDD 电气全面防护 绿色曲线:普通断路器的脱扣曲线

红色曲线:导线损坏曲线

蓝色区域:只有 AFDD 可以保护

当检测到电弧故障时,通过断开电路来降低燃弧故障影响的装置成为电弧故 障保护电器(Arc Fault Detection Device)。如图 2- 2所示,相较于普通断路器的脱 扣曲线和导线损坏曲线,AFDD 电气可以实现更全面的防护。

住宅与各类商业建筑等低压电气领域,如表 2- 1所示,传统保护电器,如 断路器、熔断器、剩余电流动作保护器等,只能对金属性短路、过载、漏电、过 欠压提供保护。AFDD 针对“打火 +传统开关功能,为防范电气火灾实现更全 面保护。

2- 1   电路分析功能对比表

功能

类别

MCB

RCCB

RCBO

AFDD

过载保护

短路保护

8


漏电保护

故障电弧保护

电弧故障断路器 AFCIArc Fault Circuit Interrupter),执行美国 UL1699 准,集成了电弧检测与电路分断功能,可直接切断故障电路。结合微处理器分析 电流波形,区分好弧(如开关操作)和坏弧(如线路老化引发的电弧)相较 于中国的电弧故障保护电器(AFDD),美国 AFCIArc Fault Circuit Interrupter 电弧故障断路器,集成电弧检测与电路分断,可直接切断故障电路。

2.2  政策背景

2.2.1      国家标准

GB/T 31143-2014《电弧故障保护电器(AFDD)的一般要求》中规定了 AFDD 的技术要求、试验程序及功能定义,明确 AFDD 需具备检测并联、串联及接地 电弧故障的能力,并能通过脱扣机构切断电路。

GB 51348-2019《民用建筑电气设计标准》中明确 AFDD 的应用场景,要求 商场、超市、人员密集场所及储存可燃物品的库房等场所的照明、插座回路 装设 AFDD 。规定租售式商场、批发市场等场所的末端配电箱应设置 AFDD 限流式电气防火保护器。

GB 50054-202X《低压配电技术标准》(修订送审稿)新增热效应防护章节 中提出末端回路设置 AFDD 的场所,包括住宅、宿舍、幼儿园卧室等,强调对 电弧故障的主动防护。

国际通用标准 IEC 62606:2013《电弧故障检测装置(AFDD)一般要求》

定义了 AFDD 的功能框架。美国标准 UL 1699-2017 《电弧故障断路器 AFCI)》中明确规定 AFCI 漏电保护安装要求。针对 120V/240V 60Hz 系统, 额定电流≤30A(线缆式 AFCI 可达30A),覆盖住宅支路、插座等场景,必须集 成过流保护、接地短路保护等功能。

国内随着 GB 50054-202X 的修订,AFDD 在建筑电气防火中的应用将进一 步扩大,尤其在老旧电路改造和新能源场景(如微电网)中需求显著。

国际上 IEC 标准与 UL 标准的融合趋势增强,未来可能推动 AFDD/AFCI 功能集成(如结合智能监控)和全球化认证方面的统一。

2.3  作品组成

2.3.1      断路器模块

断路器模块实物如图 2- 3所示、组成如图 2- 4所示,主要由电操和电弧故 障电路器两部分组成。断路器模块结构如图 2- 5所示,主要包括分合闸指示灯,

9


分合闸按键,安全锁,通信灯,远程/本地,通信接口。电操内部结构如图 2- 6 所示,主要包括强电接口,弱电接口,主控线路板,电机传动机构。智能故障电 弧保护断路器采用 SMT32 主控芯片,如图 2- 7所示。

2- 3  智能物联网故障电弧断路器断路装置实物图

=

2- 4 断路器模块组成

1

2

3

4

5

6

2- 5 断路器模块结构

1.分合闸指示灯,2.分合闸按键,3.安全锁,4.通信灯,5 远程/本地,6.通信接口

10


3

1

2

4

2- 6  电操内部结构

1.强电接口,2.弱电接口,3.主控线路板,4.电机传动机构

2- 7  主控芯片 SMT32

2.3.2      物联网云平台

物联网云平台通过芯片和 4G 通信模块与 MCU 完成数据交互。用户终端 APP 如图 2- 8所示。云平台收到疑似故障电弧信号波形数据信号,即向用户推 送显示故障电弧产生位置、编号、波形数据信息等,同步提供系统判定故障电弧 所属波形种类。用户收到终端提示,一方面实时读取疑似故障电弧信息与电路运 行状态,远程实现装置开合;另一方面进行疑似故障电弧判定,若判定为非故障 电弧,通过“上传云更新 ”按钮,将信号上传至云端,更新云端数据库,彻底 排除此疑似信号干扰。

云端在原有故障电弧波形特征数据库信息基础上,持续收集不同装置使用过 程中,用户实时上传疑似故障电弧波形特征数据与判定信息,完成云端数据库实 时更新。完成后云端服务器对所有用户进行 OTA 升级,更新 MCU 固件版本以 实现自学习,从而降低装置被疑似故障电弧信号的干扰概率,持续性实时性降低 故障电弧误检情况发生。

11


2- 8  用户智能终端

云平台物联网架构如图 2- 9所示,台是一个集成化、智能化的综合管理系 统,融合管理后台、BI  数据大屏、APP  移动协同三大核心模块。管理后台覆盖 项目概况、设备管理、场景管理等功能,实现对项目信息、设备状态及应用场景 的集中管控;BI  数据大屏通过可视化图表呈现数据分析、隐患记录、能耗分析 等内容,结合地图可视化展示区域分布,为决策提供直观数据支撑;APP  移动 协同支持设备分布、区域定位等信息的移动端查看,提升管理灵活性。平台依托 物联网应用架构,构建故障电弧监控体系,整合设备运行、隐患分析、能耗管理 等多维度数据,为不同用户场景故障电弧检测提供设备状态监测、安全隐患预警、 能耗优化分析及运行建议等多元化服务,最终实现故障电弧监控的智能化、高效  化管理,保障场景安全与运行效率。

12


2- 9  故障电弧监控物联网平台


2.3.3

一种基于添加节点前奇抽取的抗频谱混叠改进小波变换算法


智能物联网故障电弧保护装置提出一种基于添加节点前奇抽取的抗频谱混 叠改进小波变换算法,消除频谱混叠现象。相较于传统离散小波函数采用偶抽取 的二抽取方式,采用节点前奇抽取通过两部分相减 Z 变换关系式,完成频谱混 叠消除。相比传统小波变换,一种基于添加节点前奇抽取的抗频谱混叠改进小波 变换算法,大幅减小谐波每层含量值,排除非本分解层谐波,有效提升频谱混叠 抗击力。

传统离散小波函数 Mallat 算法:

分解过程中,h0 (n) 作用为低通滤波、h1 (n) 作用为高通滤波,d (k) 作用为细 节系数,a(k) 作用为近似系数。重构过程中,g0 (n) 用为低通滤波、g1 (n) 作用 为高通滤波,信号经分解和小波重构后,yL (n) 作用为近似系数,yH (n) 作用为 细节系数。

信号经分解后小波重构的基本要素是二抽取和二插值,工具为 Z,对信号分 解后进行二插值,输出函数和输入函数对应表达式为:

13


为整数    

m = 代入上式:

z = ejw ,频域关系: Y(ejw ) = X(e2jw )

传统 Mallat 算法对信号序列进行处理时,对偶数坐标采用二抽取,故成偶抽 取。抽取工具 Z 表达式为:

z = ejw ,频域关系:

Mallat 算法的 Z 变换关系:A1 (z) = H0 (z)X(z) 对其进行二抽取后:

采用二插值后:

其中小波重构信号低频输出结果为:

同理对于细节部分进行变换后:

14


重构信号的最终表达式为:

Y(z) = YL (z) + YH (z)

计算结果显示频谱混叠确实存在于 Mallat算法的二抽取过程,频谱混叠部分 -z 。一般小波变换所采用二抽取均为偶抽取,抽取工具 Z 表达式为:

实际分析中,对所采用小波变换采用奇抽取,抽取工具表达式 z 通过输出部 分减去频谱混叠部分得出,从而最终实现消除频谱混叠。

奇抽取序列表达式为Y(n)= x(2n -1) ,经Z变换处理后新的表达式为:

将奇、偶抽取序列经Z变换处理后新的表达式进行对比,奇抽取序列虽然使 小波变换形成相减的效果,但也增加了其他无效因子。

奇抽取为:

偶抽取为:

抽取工具 Z 表达式不随移位变换而变换,故采用将序列位前移方法,即对抽 取工具 Z 表达式乘以z,可得:

假定F(z) = Z[f(k)]

对序列f(k ± m) 两边分别进行抽取工 Z 处理:

F (z)z± m  = Z[f(m ±k)]                                  (3)

15


前移式(1)序列一位以消除无效因子,同步完成信号周期采样,且前移操 作保证信号完整性和准确性。

完成操作后,式(1)(2)相加:

基于以上假设,理论上可很好消除频谱混叠。但小波变换多次分解完成于二 抽取和二插值前,对二抽取和二插值中间节点的频谱混叠不起作用,故假设不适 用信号多次分解。基于此,进一步分析如何消除产生于二抽取和二插值中间节点 的频谱混叠。

根据抽取工具表达式 Z 完成变换:

定义移位长度为 0.5 单位长度以消除z0.5 部分。消除z0.5 部分后,在二插值 之前将奇抽取序列与偶抽取序列进行叠加,并将其通过滤波器:

2- 10  奇起始序列信号的小波分解计算结果

最终的输出结果满足消除频谱混叠的条件。在 Matlab 上测试由(3)式生成 信号的奇起始序列和偶抽取起始序列的小波分解生成的原始信号及其 cD1 系数。

16


奇起始序列信号的小波分解计算结果如2- 10所示,奇起始序列信号 (x[n] + x[n+1]) / 2n = 0,...639, x[640] = x[0] 对其作小波变换得到的 cD1 相当于 分别对 x[n] x[n +1]n = 0,...639 序列作小波变换得到的 cD11 cD12 求平均 值,即:cD1 =round( (cD11+cD12)/2)

偶起始序列信号的小波分解计算结果如2- 11所示。偶起始序列信号 (x[n +1] + x[n+2]) / 2n = 0,...639, x[640] = x[0]x[641] = x[1] 。对其作小波变换得 到的 cD1 相当于分别对x[n +1] x[n]n = 0,...639 序列作小波变换得到的 cD12 cD112:323)求平均值,即:cD1 = round((cD11(2:323)+cD12(1:322))/2)

2- 11  偶起始序列信号的小波分解计算结果

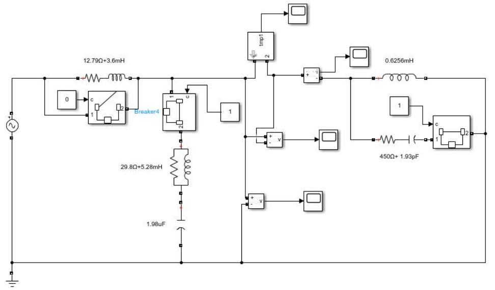
2- 12 Cassie Mayr  电弧仿真模型外围电路

运用原信号生成新序列(x[n]+ x[n+1]) / 2 后,奇起始序列和偶起始序列的峰

17


值差由原来的 238-160 变为 179-156,降低了两种序列的 cD1 峰值差异。

装置采用 Cassie Mayr 两种故障电弧数学模型。Cassie Mayr 两种模型 的区别仅在于微分方程不同,取 Cassie 模型带 R/L/C 负载下的电弧完成波形仿 真。Matlab/Simulink 搭建电弧仿真模型如2- 12所示。

其中 tmp1 模块为 Cassie/Mayr 电弧数学模型模块,模块内部可为实现两种数 学模型的解微分方程算法,可通过注释模块完成两种数学模型的切换。Cassie 弧模型如图 2- 13所示, Mayr 电弧模型如2- 14所示。

2- 13 Cassie 电弧模型

2- 14 Mayr  电弧模型 Cassie 电弧模型的数学方程式为:

式中:

g ——导电系数;

τ ——时间系数;

uh ——电压梯度瞬时参数; uc ——电压常量值。

Mayr 电弧模型的数学方程式为:

式中:

Ph ——电弧输入功率; Pl ——电弧耗散功率。

Cassie 模型下,电源及模型参数设置如下:

电源电压:峰值 220V,频率 50Hz ,角度 90 °

模型参数:Uc=130Vτ=2.25e-4s=225us g(0)=1.17e-4s= 0.000117s

18


调整模型中左侧与右侧组合模拟负载,测试结果如下:

1R=0Ω, L=3.6mH,右侧 L=0.6256H,输出电弧电流如2- 15所示,电 弧电压波形如图 2- 16所示。

2- 15  输出电弧电流波形

2- 16  输出电弧电压波形

2- 17  输出电弧电流波形

2R=0Ω, L=3.6mH,右侧 L 改为 R=0.5Ω , 输出电弧电流如图 2- 17所示,

19


电弧电压波形如图 2- 18所示。通过对比可以看出,右侧 L 更改后,电流零休时 间明显加长,电压变为类三角波。

2- 18  输出电弧电压波形

2- 19  输出电弧电流波形

2- 20  输出电弧电压波形

2R=0Ω, L=3.6mH,右侧 L 改为 C=0.5mF输出电弧电流如图 2- 19所示,

20


电弧电压波形如图 2- 20所示。通过对比可以看出,右侧 L 更改后,电流零休时 间更长,尖峰脉冲大,电压高次谐波增多。

2.小波变换原理及小波基寻优

一个信号f(x) 的小波变换表示为:

伸缩因子 a 和平移因子 b 结合作用使得母小波Ψ (x) 获得小波基。信号x(t) 离散小波变换表示为:

式中:

d——变换系数;

k——Ψ (x) 伸缩系数; n——Ψ (x) 平移系数;

Ψ ——应分析信号;

L2 (R) ——实数域积空间。

故障电弧检测特征量越明显,越有利于提高故障电弧检测算法准确率。 了找到效果较好的小波基,选择 Sym4 Db4 等五种小波基函数来提取故障电弧 信号特征,并对比其作用效果。基于 cD1 系数峰均比特征,对 9 Cassie 电弧 模型下电弧仿真数据输出的半波峰均比进行比对,选取最优小波基。

最优小波基数据分析如2- 2所示,纵坐标 1~9 分别为不同负载(例如 Cassie 模型下感性 3 种、容性 3 种、阻性 3 种)下产生的电弧故障波形,横坐标 K1~K5 分别为 5 种小波基下的半波峰均比,发现各种负载情况下 Db4 最大。

2- 2  最优小波基数据分析表

序号

负载

K1

K2

K3

K4

K5

1

电吹风

9.6582

7.7513

7.7546

8.7991

4.7436

2

电风扇

11.9142

9.1200

8.9394

12.3100

7.1600

3

空气炸锅

10.103

7.6812

7.6311

7.5068

4.1612

4

早餐机

11.6798

9.2896

9.4989

11.6459

5.6398

5

电热锅

8.7602

4.2120

4.5201

4.6202

3.7002

6

小太阳

10.2503

7.9296

7.9733

7.9398

4.3689

7

破壁机

9.8399

8.2488

8.2898

8.0392

4.3796

8

热水壶

11.8198

9.6565

9.7966

9.4123

5.8968

9

电暖气

11.7249

8.5698

8.3499

9.1861

5.6309

21


3   创新技术

3.1  硬件体积缩小 30%,提升安装适配性

相比断路器传统结构,智能物联网故障电弧断路装置硬件独创采用齿轮组支 架和高精度断路器驱动机构,使得整体结构更紧凑、集成度更高,整体断路硬件 体积缩小 30%,很好适配装置新电路配电成套位置安装,且完美契合老旧电路改 造提升,无需改变原有配电设施,最低化改造难度,最小化改造成本。齿轮组支 架关键经整理,负责人郑熹第一发明人申请实用新型“一种尼龙外壳断路器用 齿轮组支架 ”,受理号:202520638032.8 ,高精度断路器驱动机构关键经整理, 负责人郑熹第一发明人申请实用新型“一种传动精度高的断路器驱动机构 ”, 受理号:202520638997.7

3.2  算法消除频谱混叠,提高识别精准度

相比一般故障电弧检测算法,智能物联网故障电弧断路装置采用一种基于添 加节点前奇抽取的抗频谱混叠改进小波变换算法,提出奇偶抽取叠加法,并采用 一种小波基寻优,大幅度消除频谱混叠现象。有效将故障电弧误识别率从 10% 降低至 1% 。算法关键经整理,负责人郑熹第一发明人与企业联合申请发明专 利“基于小波变换的电弧检测方法及系统 ”,受理号:202510427564.1

3.3  检测固件自学习,持续提升检测力

相比传统故障电弧断路器,智能物联网故障电弧断路装置依托物联网云平台 持续收集故障电弧波形特征数据,实时更新云端数据库并同步进行 OTA 升级以 实现 MCU 自学习,持续性、实时性降低装置被疑似故障电弧信号干扰概率和故 障电弧误检情况。团队成员沈郡霞第一发明人申请实用新型“种具有自学习 功能的 MCU 固件 ”,受理号:202510422893.7;团队成员施博第一发明人 请实用新型“一种智能物联网故障电弧断路装置物联网云平台 ”,受理号: 202510422891.8;团队负责人郑熹第一发明人申请实用新型“一种可持续收集 故障电弧波形特征数据云平台 ”,受理号:202510422894.1

22


4   推广试用情况

4.1  试用案例一-温州艾科电器科技有限公司

4.1.1      机构简介

温州艾科电器科技有限公司,成立于 2015 年,位于浙江省温州市,是一家 以从事电气机械和器材制造业为主的企业。企业注册资本 500 万人民币,实缴资 160 万人民币。专利信息 34 条;此外,还拥有行政许可 4 个。

4.1.2      具体试用情况

具体试用报告见附录二中的温州艾科电器科技有限公司试用报告。经过几个 月的试用,该公司机构对智能物联网故障电弧保护装置的整体性能感到满意。装 置的安装过程非常简单,用户手册详细且易于理解。该设备在故障电弧检测和切 断方面表现出色,装置对故障电弧检测精度较高,能够有效识别典型故障电弧(如 接触不良、线路老化等)及时切断电源并向用户报警,能够有效防止电气火灾的 发生,大幅度的提升了用电安全管理效率,尤其适用于需求大量电器共同作业的 工业场景。部分产品出现误报现象,(例如在大功率电器的启动与停机过程中不 可避免会产生一部分安全范围内的电弧)但总体来说完成度极高,客户体验良好。 其智能监控系统通过手机应用程序提供了实时的数据反馈,用户可以随时查看电 路状态。

项目可以有效的预防故障电弧带来的危害,尤其是电器断路造成的火灾,这 是大型工厂不可不考虑的安全隐患之一,有效缩减了企业的消防预防成本,同时 提高了企业生产的效率和安全性。

此外,人机交互性有待提高,可以适当提升传感器性能。同时还存在一些其 他问题。例如,设备在某些极端天气条件下的性能略有下降,特别是在高湿度环 境中。应用程序的稳定性有待提高,偶尔会出现卡顿现象。

4.2  试用案例二-乐清合照电气有限公司

4.2.1      机构简介

乐清合照电气有限公司,成立于 2023 年,位于浙江省温州市,是一家以从 事电气机械和器材制造业为主的企业。企业注册资本 300 万人民币,实缴资本 127.51 万人民币。

4.2.2      具体试用情况

具体试用报告见附录二中的乐清合照电器有限公司试用报告。该企业机构在 多个项目中试用了智能物联网故障电弧保护装置,并对其性能进行了详细评估。

23


装置在检测和切断故障电弧方面表现优异,响应时间短且准确。其智能监控系统 通过手机应用程序提供了实时的数据反馈,用户可以随时查看电路状态。此外, 设备的安装过程简单,用户手册详细且易于理解。

该企业机构举例出需要改进的地方。例如,应用程序的用户界面略显复杂, 对于非技术人员来说不够友好。另外,设备在高温环境下的性能有待进一步测试。 可升级电弧检测算法,增加抗干扰模块,开发环境自适应功能,提升极端工况下 的稳定性。同时, 其认为当前售价较高(相比传统断路器),建议针对中小企业 推出经济型版本。

总体而言,符合企业实际需求,更加安全便捷,简化操作流程,智能化程度 高,功能全面,侦测数据准确。智能物联网故障电弧保护装置是一款值得推荐的 产品,相较于传统产品有很大的创新之处。

4.3  试用案例三-乐清合扬电器科技有限公司

4.3.1      机构简介

乐清合扬电器科技有限公司,成立于 2014 4 12  日,公司坐落于乐清市 天城工业区天工三路 1 号,公司建筑面积 1000 平方米。注册资本 500 万,公司 定位为是一家专业为中高端客户提供生产小型断路器 OEM ODM 服务的企业。

4.3.2      具体试用情况

具体试用报告见附录二中的乐清合扬电器科技有限公司试用报告。在约为期 一个月的试用过程中,该企业机构对智能物联网故障电弧保护装置进行了全面测 试。该产品安装简便,说明清晰易懂。使用过程中,装置在检测和切断故障电弧 方面表现出色,检测精确,切断响应迅速且准确,能有效避免潜在的电气火灾风 险。

此外,智能监控系统能够实时监测电路状态,并通过手机应用程序及时通知 用户,实际使用方便。不足的是,APP 的界面设计稍显复杂,针对智能设备操作 经验相对匮乏的用户群体,需投入相应的时间成本适应。

4.4  试用案例四-乐清市申红电器有限公司

4.4.1      机构简介

乐清市申红电器有限公司,成立于 2008 年,位于浙江省温州市,是一家以 从事电气机械和器材制造业为主的企业。企业注册资本 50 万人民币,实缴资本 50 万人民币。其商标信息 1 条,专利信息 1 条。

4.4.2      具体试用情况

具体试用报告见附录二中的乐清申江电器有限公司试用报告。在为期数月的

24


智能物联网故障电弧保护装置测试中,该企业对其性能和稳定性进行了全面评 估。

智能物联网故障电弧保护装置在工业与民用场景中展现出较高的技术成熟 度与实用价值。其核心故障电弧检测与切断功能表现优异,响应迅速且判断精准, 尤其在复杂电磁环境下未出现误判或漏报现象。智能监控系统具备实时电路状态 监测能力,可通过多端协同预警机制及时推送报警信息,显著提升了电气安全隐 患的主动防控水平。设备安装流程简便,操作界面设计直观,与现有电力系统的 兼容性良好,在中小型工厂、家庭及大面积仓储环境中均能有效监测电气节点数 据,降低人工维护成本并延长预防性维护周期。

试用过程中发现,移动端应用程序的交互层级需进一步简化以提升非专业用 户的操作体验,同时建议强化设备在极端高温环境下的稳定性验证。综合而言, 该产品在提升电气安全智能化管理方面具备显著优势,具备广泛推广潜力。

4.5  试用案例五-杭州盛瓴管理咨询有限责任公司

4.5.1      机构简介

杭州盛瓴管理咨询有限责任公司,成立于 2020 11 20  日,位于浙江省 杭州市临平区。经营范围包括一般项目:社会经济咨询服务。

4.5.2      具体试用情况

具体试用报告见附录二中的杭州盛瓴管理咨询有限责任公司试用报告。企业 试用情况表明,该智能电气产品在功能性能与系统适配性方面展现出显著优势。 其核心故障电弧检测技术通过算法优化实现了精准识别与快速响应,在老旧线路 及高负荷场景中可主动切断电源以降低火灾风险,较传统断路器具备更低误报 率。产品采用模块化设计简化了传统电路智能化改造流程,支持远程操作及智能 家居系统联动,配合自检功能与故障记录模块有效提升运维效率。用户界面设计 简洁直观,显著降低操作学习成本,结合云端管理平台可实现楼宇电路状态集中 监控,减少人工巡检压力。经长期高负荷测试验证,设备在能效优化、系统兼容 性及运行稳定性方面表现突出,与现有智能楼宇系统无缝对接的同时,通过预防 性维护机制降低设备损耗率及维修成本。试用反馈显示该产品不仅满足大功率设 备管理、电路隐患预警等基础需求,其物联网架构带来的管理效能提升与全生命 周期成本优势,进一步印证了其在工业安全与智慧能源管理领域的应用价值,具 备良好的市场推广潜力。

4.6  产权(拟)转让

目前已与浙江美卡智能电气有限公司签署技术转让(意向)合同,将本作品 取得的共 5 项受理实用新型及 1 项受理发明专利及本作品的技术报告、系统设计

25


图、加工图纸等转让给该公司,预计转让费用为 50 万,详见附录三 技术转让意 向合同。

26


5    附录

5.1  附录一 知识产权

5.1.1      实用新型——一种尼龙外壳断路器用齿轮组支架

27


5.1.2      实用新型——一种传动精度高的断路器驱动机构

28


5.1.3      发明专利——基于小波变换的电弧检测方法及系统

29


5.1.4      实用新型——一种具有自学习功能的 MCU  固件

30


5.1.5

实用新型——一种智能物联网故障电弧断路装置物联网云平台

31


5.1.6

实用新型——一种可持续收集故障电弧波形特征数据云平台

32


5.2  附录二 试用报告

5.2.1      温州艾科电器科技有限公司试用报告

33


5.2.2      乐清合照电器有限公司试用报告

34


5.2.3      乐清合扬电器科技有限公司试用报告

35


5.2.4      乐清申江电器有限公司试用报告

36


5.2.5      杭州盛瓴管理咨询有限责任公司试用报告

37


5.3  附录三 技术转让意向合同

38


39


40


41


42


5.4  附录四 作品推荐表

5.4.1      作品推荐表 1

43


5.4.2      作品推荐表 2

44


5.5  附录五 新闻报道

5.5.1      潮新闻报道

45


5.5.2      中国教育新闻报

46


5.5.3      中国网首发

47