taptap点点官方网站
首页
新闻动态
新闻动态
学院视频
学院荣誉
师资培训
基地介绍
国培
项目一览
通知公告
省培
项目一览
通知公告
其它师资培训
社会培训
项目一览
培训通知
特种作业操作证(电工、焊工)
政策文件
培训通知
专技培训
国际培训
职教师资培训
金蓝领高技能人才培训
境外国际合作培训
境内国际合作培训
学历教育
成人专科
成教招生
工作通知
专业介绍
相关政策
双元制成人高等职业教育
项目简介
合作企业
成果展示
视频
成人专升本
合作学校
招生专业
通知公告
技能大赛
职业鉴定所
简介
相关政策
认定公告
职业研究所
成立背景
相关职能
专家团队
工作动态
下载专区
下载专区
当前位置:
首页
>
师资培训
>
其它师资培训
> 正文
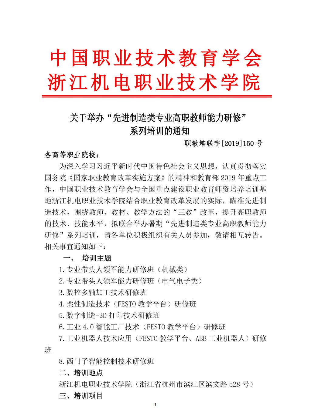
关于举办“先进制造类专业高职教师能力研修” 系列培训的通知
来源:继续教育学院 时间:2019-06-14 人气:
报名表下载地址:
附件2:报名汇总表.docx
【
关闭
】 【
打印
】
上一篇:
关于举办“先进制造类专业高职教师能力研修” 系列培训的通知
下一篇:
关于举办“先进制造类专业中职教师能力研修” 系列培训的通知